May 3, 2026

Capitalizations Index – B ∞/21M

Bitcoin SV [BSV] block reorganisation: Network not reliable for payments, says BitMEX Research

Bitcoin sv [bsv] block reorganisation: network not reliable for payments, says bitmex research

Bitcoin SV [BSV] block reorganisation: Network not reliable for payments, says BitMEX Research

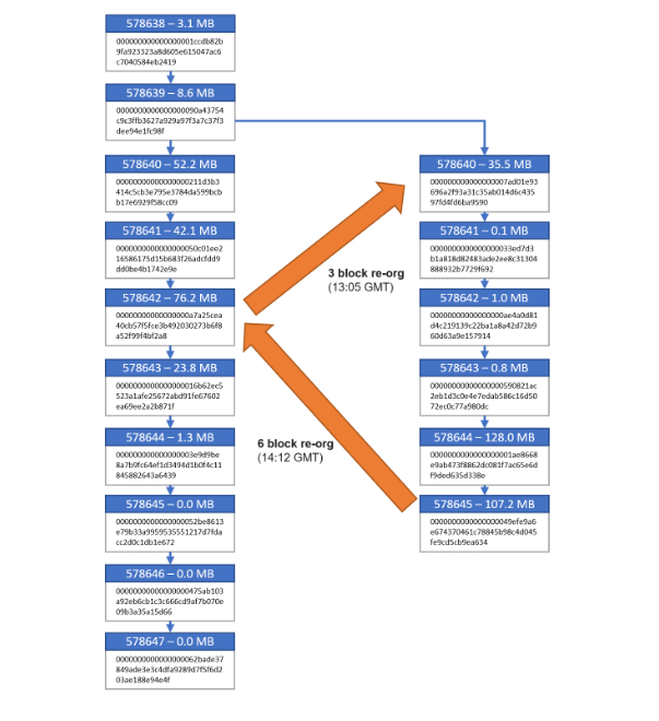
bitcoin SV [BSV] was in the limelight because of its touted large blocks, especially the 128MB blocks, highlighted by its spearheads. Just weeks after the feat, the coin’s blockchain was subjected to multiple block reorganizations as pointed out by a series of April 19 tweets by BitMEX Research.

The tweets indicated that on April 18, the exchange’s BSV node saw dual block reorganizations. BitMEX stated:

“First a 3 block re-organisation, followed by a 6 block re-organisation.”

Bitcoin sv [bsv] block reorganisation: network not reliable for payments, says bitmex research

Source: Twitter

BitMEX cited block 578639 as the location of the split, where the two competing chains were noticed. The tweet further stated that the exchange’s note kept track with the chain on the left until block 578642, following which it moved to the right. In the next hour, there was another jump to the left.

The research, however, contends that all the Transactions IDs [TXIDs] from the aforementioned fork migrated to the main chain, hence, double spending can be ruled out.

In light of this reorganization, BitMEX stated that the inference drawn can be that the BSV network cannot be relied on for payments, the block size touted to be too large to handle, and the network latency was too high.

With the BSV network incapable of handling a block of such a size, as the research indicates, their touted goals seem far-fetched. The cryptocurrency’s camp has maintained that their intention was to raise the default block cap to 512MB, with the same to be raised to 1-2GB in the future.

Jimmy Nguyen, one of the leads of the BSV project has even suggested blocks with no specified limits, with the same configured by the miners.

Block size apart, bitcoin SV has been going through a tumultuous period off-late. The coin has been subject to a number of delisting announcements from top exchanges following the legal challenge mounted by its founders, which some have compared to “bullying”.

The post Bitcoin SV [BSV] block reorganisation: Network not reliable for payments, says BitMEX Research appeared first on AMBCrypto.

Published at Mon, 22 Apr 2019 14:03:04 +0000

Previous Article

Popular Bitcoin Price Analyst Flips Bullish – Says 75% Chance the Bottom is In

Next Article

Is Binance The Ethereum Killer?

You might be interested in …

Can the Supply Chain be improved by Blockchain?

Can the Supply Chain be improved by Blockchain? As we all know, the supply chain is the process of production and distribution of goods and has been around since the industrial revolution. There have been […]

The Crypto Show: Jun Dam & Breaking Ground In Mexico

On tonight’s episode of “The Crypto Show,” we interview Jun Dam, founder and CEO of BitCash, host of the 100x Blockchain Investment Summit, and organizer of the upcoming World Crypto Economic Forum. We talk about Jun’s background that makes him well suited to be the organizer of such a conference, and then we discuss the unique format and topics that attendees can expect at the conference, including the part of the conference involving ICOs and tokenization and the educational approach that the conference will take towards them. He also gives us speaker highlights. Most unfortunately, due to technical issues, most of our interview did not record, so Danny and I do our best to recap our conversation with Jun Dam in the second hour. Then Danny and I talk about what he has already accomplished in Mexico, such as helping out the orphanage in Acapulco (with the collaboration of Nathan Freeman of Anarchapulco) and breaking ground for rebuilding houses in Metepec. We also talk about the local volcano and the reported UFO sightings there, as well as about the local famous cryptid.

Sponsored by: Dash, CryptoCompare and Defense Distributed

Links

http://WCEF.co

LogosRadioNetwork

https://www.amazon.com/dp/1119365597/ref=cm_sw_r_sms_c_api_IQPczbQHWJKP8

TheCryptoShow

FreeRoss

Social Media

The Crypto Show on Facebook

@TheCryptoShow

@The_Crypto_Show

@the_crypto_show instagram

The Crypto Show YouTube

Tip with Crypto

BTC: 139R6K7fxTYaFf2aXTid84Le1ayqMVvSCq

Dash: XoeHNrTMKcLWxZpKfUnDMpRbHFNgFmRrLF,LTC: LUTJtk4QqXLiDkK8pDKK3jM73VVwbp7oSr

ETH: 0x10cfd6916832566e82b3ab38cc6741dfd7e6164fo