Apa itu DAGT DAGT (Token Jaminan Aset Digital) adalah platform jaminan aset kredit digital berdasarkan teknologi blockchain publik Ethereum dan teknologi kontrak cerdas.Tujuannya adalah untuk membangun informasi yang transparan, kolaborasi yang efisien, dan transfer nilai aset digital berkecepatan tinggi. Mempercayai sistem kredit terdistribusi Di seluruh lingkungan kredit, pengguna dapat menggunakan pass “DAGT” atau pass lainnya untuk membayar biaya jasa kredit untuk mendapatkan layanan keuangan yang disediakan oleh lembaga keuangan yang bekerja dengan proyek DAGT.
Pemberi pinjaman dapat mengunci aset digital mereka (BTC, ETH, dll.) Ke dalam kontrak cerdas melalui platform DAGT. DAGT akan mengeluarkan kualifikasi kredit yang sesuai dan menyediakan pemberi pinjaman dengan layanan berkualitas.
Sesuai dengan kebutuhan pengguna yang sebenarnya, sistem DAGT dibangun pada teknologi Ethereum dan smart contract. Beberapa manfaat dari blockchain adalah bahwa ia tidak dapat dirusak karena merupakan teknologi terdesentralisasi. DAGT menggunakan teknologi blockchain untuk membangun dan membuat fitur baru, seperti penyimpanan dan transfer aset.
DAGT adalah sistem collateralisasi aset digital terdesentralisasi yang akan menciptakan platform untuk pemegang aset digital yang dipercaya secara profesional, cerdas, efisien, terbuka dan transparan, mobile dan inklusif
Model Operasi DAGT
DAGT menyediakan blockchain dan layanan keuangan untuk tiga kategori orang: (1) investor digital C-side; (2) Pemegang token DAGT; (3) Lembaga pemberi pinjaman keuangan yang sesuai dengan B-side.
Proses yang harus dilakukan oleh investor aset digital C-side pada platform DAGT untuk mendapatkan likuiditas dari aset digital mereka:
LANGKAH 1. Aplikasi kredit
Daftar dan mengajukan permohonan untuk kualifikasi kredit pinjaman
LANGKAH 2. Informasi kredit
Pengguna harus memasukkan informasi kredit mereka
LANGKAH 3. Mengunci kontrak pintar
Kirim aset digital ke dompet berdasarkan kontrak cerdas
SETP 4. Surat kredit dibuat dan pinjaman disetujui
DAGT menciptakan letter of credit, dan lembaga pemberi pinjaman yang mematuhi-huruf B menyetujui pinjaman. Lembaga kredit yang memiliki kerja sama dengan DAGT akan mendistribusikan pinjaman kepada bank sesuai dengan kualifikasi kredit dan informasi dasar.
Pertama, keuntungan bagi investor digital C-side:
Tingkatkan likuiditas dana . Menjamin sejumlah aset digital tertentu dapat memperoleh dana dari agen pinjaman kepatuhan B-side dan meningkatkan likuiditas dana perorangan dan nilai aset digital yang digunakan untuk investasi, manajemen keuangan, konsumsi harian, atau perjalanan.Tingkatkan keamanan aset digital. “Blockchain +”, sebagai struktur teknis yang mendasari fintech, menyadari sentralisasi verifikasi kredit, data transaksi yang tidak dapat dirusak, sirkulasi modal serta transaksi keuangan dan risiko transparan.Tingkatkan stabilitas jangka panjang dan keamanan aset digital (hindari paksa posisi dekat dari bursa). Ketika menggunakan leverage untuk berinvestasi dalam pertukaran digital, Anda mungkin terpaksa menutup posisi Anda karena guncangan besar dalam harga aset digital Anda, tidak terpenuhinya kewajiban obligasi tambahan Anda, penyimpangan dalam kebijakan, atau perubahan sementara dalam aturan perdagangan. Platform DAGT dapat membantu Anda menghindari kerugian ini. DAGT memberikan layanan dana kepada investor aset digital dengan rasio aset / liabilitas digital yang lebih rendah, meningkatkan kepercayaan investor terhadap risiko guncangan harga pasar yang besar. Sementara itu, sesuai dengan kebutuhan investor, DAGT dapat segera melakukan operasi pengambilan mata uang untuk memastikan stabilitas dan keamanan kepemilikan aset digital jangka panjang.
Kedua, keuntungan bagi pemegang token DAGT:
Manfaat bernilai tambah : Ketika DAGT terdaftar di bursa, Anda bisa mendapatkan beberapa manfaat bernilai tambah.Pendapatan Dividen: Dalam proses operasi proyek DAGT, pendapatan dividen akan didistribusikan sesuai dengan proporsi dan waktu tertentu.Layanan dana : token DAGT berharga dalam hak mereka sendiri. Pengguna membayar fasilitas kredit melalui penggunaan token DAGT untuk layanan pendanaan yang diberikan oleh lembaga keuangan yang patuh bekerja sama dengan proyek DAGT. (Sudah ada beberapa mitra CFL seperti yang sekarang).
Ketiga, keuntungan dari CFO peminjaman sisi-B:
Peminjam berkualitas: Saat ini, mata uang digital yang beredar telah mencapai setinggi USD 200 miliar dan sejumlah besar orang memegang cryptocurrency. Untuk bank, perusahaan pinjaman kecil dan lembaga pinjaman online, hubungan kepercayaan dan mekanisme peninjauan informasi ketat diperlukan untuk membangun kredibilitas dengan peminjam, seperti tinjauan informasi identitas, informasi akademik, informasi kredit, hubungan sosial, perumahan pribadi, dan informasi kendaraan. Namun, dasar kepercayaan tidak solid. Dalam blockchain, Anda tidak perlu mempercayai rekanan. Ketika peminjam membutuhkan layanan pendanaan, mereka dapat memverifikasi dengan DAGT dan mendapatkan sertifikat kredit, yang dapat diverifikasi oleh pemberi pinjaman apa pun. Dengan menggunakan fitur aset digital dan teknologi blockchain, DAGT menyediakan pemberi pinjaman dengan peminjam berkualitas dan sistem kontrol risiko yang ditingkatkan.Tingkatkan tingkat pengembalian . Penelitian menunjukkan bahwa pemegang aset digital umumnya memiliki karakteristik mengejar hasil yang lebih tinggi dengan risiko yang lebih tinggi. DAGT akan menyaring peminjam kepatuhan B-side untuk peminjam berkualitas tinggi yang mampu membayar suku bunga yang lebih tinggi.Keamanan pembayaran kembali . DAGT telah membuka antarmuka API dengan beberapa pertukaran aset digital terkemuka di dunia dan menggunakan fitur-fitur yang didesentralisasi dan non-tampang blockchain untuk memungkinkan penghentian-kehilangan yang cepat bahkan dalam menghadapi risiko ekstrim. Selain itu, DAGT menggunakan kontrak cerdas untuk mengatur cadangan keamanan dan deposit ketika bekerja dengan lembaga keuangan peminjaman kepatuhan. Ketika nilai aset digital yang dijanjikan tidak dapat menutupi pokok dan bunga, DAGT akan memulai kontrak cerdas untuk membayar dengan deposit dua tingkat.
Ringkasan
Menurut laporan penelitian yang diterbitkan oleh Morgan Stanley, pasar pinjaman online global akan mencapai total USD 150 miliar pada 2020. Negara-negara besar termasuk Amerika Serikat, Inggris dan Cina. Pada saat yang sama, dengan kematangan dan perkembangan teknologi blockchain, aset digital menjadi pendekatan alokasi aset bagi individu dan organisasi. Memanfaatkan teknologi blockchain yang ditampilkan dengan desentralisasi, tamper proofing dan transparansi, aset digital diterapkan sebagai agunan bagi pasar pinjaman untuk membangun hubungan kepercayaan yang kuat antara pemegang aset digital sisi-C dan lembaga keuangan kepatuhan B-side. Ini adalah pasar yang sangat besar dan menjanjikan yang DAGT kerjakan. Pemegang token DAGT memiliki kesempatan untuk menghasilkan manfaat yang signifikan melalui perdagangan online dan kepemilikan jangka panjang.
Platform DAGT berencana meluncurkan ICO pribadi dan publik segera, silakan ikuti terus. Jika Anda tertarik, silakan hubungi kami: market@dagt.io.
Sistem arsitektur
Akan menyediakan entri fungsi pengguna berbasis Web, seperti: APP, PC, dll .;
TPGS
Menggunakan teknologi blockchain, registrasi pengguna kredit, perpanjangan kredit, dan layanan janji adalah platform, cerdas, dan real-time. Pengguna kredit dapat dengan cepat menyelesaikan proses pemberian kredit dan mengirim informasi kredit pengguna ke lembaga pemberi pinjaman pihak ketiga secara waktu nyata.
Layanan data dan API
TPGS akan membuka beberapa data API dan antarmuka kepada pemberi pinjaman pihak ketiga, dan DAAD akan mengakses sejumlah pertukaran aset digital melalui antarmuka API;
Layanan oracle Oracle
Melalui Oracle oracle untuk membuka rantai komunikasi di luar rantai, untuk mencapai proses bisnis data terpercaya di luar rantai dan kontrak intelijen aset digital dalam rantai;
DAAD
Interkoneksi sistem perdagangan otomatis dengan platform perdagangan aset digital pihak ketiga untuk menjalankan fungsi seperti pemantauan aset digital, pengiriman, peringatan dini, dan analisis data besar, dan pengintegrasian kontrak cerdas untuk secara terbuka dan transparan mengelola produk terjamin;
PETA JALAN
INFORMASI LEBIH DETAIL:
Situs web:
White Paper:
Twitter:
Facebook:
Profil saya:
Welcome to Robin8 Biweekly Update of 5th Apr. to 19th Apr. Learn about our development progress and latest news from this update brought to you by the Robin8 team.
Blockchain Development
The Robin8 blockchain development team has been working on the following functions:
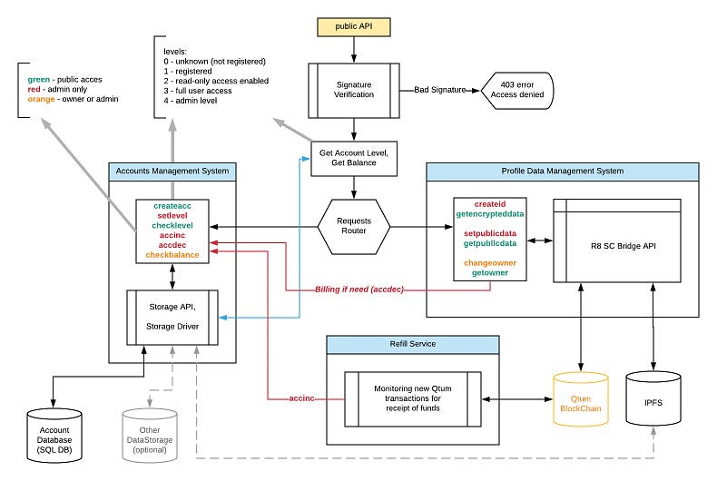
Rewriting code of API Bridge on Python. Moving out some logical functions like verify and encrypt from the bridge to Profile Management System (30% done).• Creating DB and program interfaces for Profile Management System (30% done)• Storage module for PMS with one driver — MongoDB (100% done)• Developing PMS architecture (100% done)• Abstract functions and classes (100% done)• Architecture of Profile Management System will correspond to the presented scheme:
The profile management system is a critical focus in our contribution to the blockchain technology space. We’re actively collaborating and having conversations with other blockchain companies to implement our profile management system once it is completed at the end of this month.
Operations and Marketing
The Robin8 Operations and Marketing team have welcomed a new member, our Global COO, we’ve attended the World Blockchain Forum in Dubai, WPP Stream Indonesia, and are organizing a Korea meetup at the end of the month.
Joe Sticca Appointed as Robin8 Global COO
Robin8 recently announced Joe Sticca as our Global COO. Joe has worked at Accenture as a Manager, served as CIO at Talent Partners, SVP & Chief Digital Product Officer and Head of Technology for WorldNow, CIO of Gems Education, and CIO of True Interaction.
With his world-class technical aptitude, critical business and communications skills, Joe can rapidly drive change, engage with shareholders and surpass business objectives. He will help Robin8 to scale our innovative strategy and bring our business to the next level.
Robin8 CEO Miranda Tan Spoke at Dubai World Blockchain Forum
Robin8 CEO and Co-founder, Miranda Tan, attended the World Blockchain Forum held in Dubai from 4/16–4/17.
World Blockchain Forum is the longest running blockchain technology conference in Dubai. Each year, leading CEOs, founders, innovators and investors in the blockchain and cryptocurrency space gather there. World-leading entrepreneurs, corporate visionaries and tech luminaries are invited as speakers and panelists to share their insights.
At World Blockchain Forum Miranda met many companies that Robin8 will be partnering with to integrate our profile management system.
Robin8 CEO Attending the WPP Stream Indonesia 2018
WPP Stream Indonesia is held in Yogyakarta from 19th Apr. to 21th April.
Miranda spoke on the first day at the event presenting about Robin8 PUT and our profile management system.
WPP Stream Indonesia is one of the world’s leading technology events. It brings together 300 brands and technology companies from across the region. During the event, there will be over one hundred discussion sessions, ignite talks (15 slides in 15 seconds), a pitch show, a gadget show, a tech lab, digital art, cooking, sport, film screenings and more.
Robin8 Seoul Meetup Coming Soon
Robin8 is organizing a blockchain meetup in Seoul on 28th Apr. It will bring together over 100 industry experts and visionaries to exchange ideas on the development of blockchain industry. This meetup will also cover topics including Robin8 profile management system. Robin8 is planning to organize more meetups across the world including HK, Singapore, Japan along with our patners. Stay tuned!
Robin8 Android Global App Being Improved
Robin8 has recently launched our English global app in Android store. We hope that you have downloaded it. We’re actively adding functionalities to the app and plan to develop a wallet along with other functions to allow for the processing of crypto payments. Additionally, we have over 20 campaigns that users can participate in to earn money. Download the app the start to monetize your influence!
We are also actively working on getting the iOS version listed in Apple Store. Stay tuned for our latest updates!
This past week we began an initiative to produce weekly content to address industry challenges, opportunities, and how Robin8 products are solutions to existing problems as well as the value we will provide. Robin8 will be making some major announcements later this month.
Thank you for your continued support. We will continue to work hard and show our commitment to the Robin8 PUT community.
To keep up with Robin8, follow us on:
Twitter https://twitter.com/HelloRobin8
Facebook https://www.facebook.com/Robin8Inc
Kakaotalk https://open.kakao.com/o/gSIZY6
Reddit https://www.reddit.com/r/Robin8PUT
Medium https://medium.com/@robin
Visit us on on our website https://www.robin8put.org.



